• Which the release of FS2020 we see an explosition of activity on the forun and of course we are very happy to see this. But having all questions about FS2020 in one forum becomes a bit messy. So therefore we would like to ask you all to use the following guidelines when posting your questions:

    • Tag FS2020 specific questions with the MSFS2020 tag.
    • Questions about making 3D assets can be posted in the 3D asset design forum. Either post them in the subforum of the modelling tool you use or in the general forum if they are general.
    • Questions about aircraft design can be posted in the Aircraft design forum
    • Questions about airport design can be posted in the FS2020 airport design forum. Once airport development tools have been updated for FS2020 you can post tool speciifc questions in the subforums of those tools as well of course.
    • Questions about terrain design can be posted in the FS2020 terrain design forum.
    • Questions about SimConnect can be posted in the SimConnect forum.

    Any other question that is not specific to an aspect of development or tool can be posted in the General chat forum.

    By following these guidelines we make sure that the forums remain easy to read for everybody and also that the right people can find your post to answer it.

MSFS20 Blender Tutorial Animated Jetway HERE!

Hi,

I used this new exporter, but I ran into an issue with it where unticking the box would cause the wheel animation to not work anymore. The Hood works fine.

If I tick the box again the wheel animation works fine, then the hood doesn't work.

Did you have similar issues, Any ideas?
I'm having the same problem with my ENZV jetways, but not the first test jetway I made. I haven't spent any time troubleshooting it. Just made the wheels look boring so no one looks too closely :) I'll try to remember to update if I figure out the reason.
 
Hi everyone. I can't get my jetway to work.

When it build package returns these two errors:

Microsoft Flight Simulator_2022.02.13-13.01.png


I've been trying for a while and I've checked everything several times but I just can't find the problem...

I am attaching the jetway if you can take a look at it to understand what escapes me.

The SimObject folder is inside my airport's packageSource and in the "package definition".xml i have added this:

<AssetGroup Name="SimoG_Genova_Jetways">
<Type>SimObject</Type>
<Flags>
<FSXCompatibility>false</FSXCompatibility>
</Flags>
<AssetDir>PackageSources\SimObjects\Landmarks\Simog_Jetway\</AssetDir>
<OutputDir>SimObjects\Landmarks\Simog_Jetway\</OutputDir>
</AssetGroup>

Many Thanks
 

Attachments

Hi everyone. I can't get my jetway to work.

When it build package returns these two errors:

View attachment 80190

I've been trying for a while and I've checked everything several times but I just can't find the problem...

I am attaching the jetway if you can take a look at it to understand what escapes me.

The SimObject folder is inside my airport's packageSource and in the "package definition".xml i have added this:



Many Thanks
sim.cfg file is referencing wrong. Should be like this. Note the "_A" on the end like your model is named.

[fltsim.0]
title=Jetway_LIMJ_A
 
Has anyone figured out why the jetway wheels stopped working when always sample animations is unchecked, maybe it's something to do with the latest update? In addition to the wheels, when unchecked it also seems to move the Contact Empty a bit so the hood goes into the plane too far, which then doesn't animate either. It does animate but only when sample animations is checked.
I did my bones a little differently to make the weight painting easier. It actually animates fine using only the Link_Vertical_Top anim reference to control the whole thing. It doesn't bend but I don't really mind right now.

2 videos here, the first has always sample animations checked. The jetway hood rest position is just over halfway through the animation. The wheels work fine and the hood still animates, just too much. This would work great if I could get the rest position a little further back! How can I do this?
The second video has always sample unchecked as I was doing before, and both the wheels and the hood don't work anymore.
Any ideas what to look for here? This is driving me crazy.
Always sample anim ON: https://www.dropbox.com/s/q2mssxr04j5h6l5/video 1 - always sample anim ON.mp4?dl=0
Always sample anim OFF: https://www.dropbox.com/s/ljmqbvifbd27i5c/video 2 - always sample anim OFF.mp4?dl=0


@SimoG , to fix your jetway just remove the backslash at the end of the Model Info line. I was able to build the package without errors :)
 

Attachments

  • jetway1.jpg
    jetway1.jpg
    902 KB · Views: 477
  • jetway2.jpg
    jetway2.jpg
    889.7 KB · Views: 489
  • Screenshot 2022-02-16 185411.jpg
    Screenshot 2022-02-16 185411.jpg
    306.1 KB · Views: 474
Last edited:
Hello, I have followed Part 1 of the tutorial and I am able to add the jetway to my airport and see it, but it won't move. What could I be doing wrong?

Any help is appreciated.

This is my blender setup

1645158485187.png


Here is my xml file:


Code:
<?xml version="1.0" ?>



    <ModelInfo version="1.1" guid="{68bf907b-a91e-4a18-29f7-a71491b1929f}">

        <LODS>

            <LOD MinSize="0" ModelFile="VPD-Jetway02.gltf"/>

        </LODS>

        <Animation name="Link_Deployment_L" guid="f993fae1-e8b1-47b5-940d-5cb1b624f0cc" type="Standard"/>

        <Animation name="Link_Deployment_R" guid="b09319d2-ec96-445e-9395-ea6ef3182542" type="Standard"/>

        <Animation name="Link_Bend_L" guid="6AE01FE9-9BFD-4234-9932-36D4B8D65B5F" type="Standard"/>

        <Animation name="Link_Bend_R" guid="D06BC1D3-4F30-4E0F-90E0-32199272D27B" type="Standard"/>

        <Animation name="Link_Horizontal_Top" guid="344B7B33-23CA-4A80-8C2A-9303E2F08189" type="Standard"/>

        <Animation name="Link_Vertical_Top" guid="335BBE27-3C59-4D0D-B6E0-9B793BA03387" type="Standard"/>

        <Animation name="Wheel_Rotation" guid="3510798D-EE26-4264-A532-0E81959618BB" type="Standard"/>

        <Animation name="Wheel_Orientation" guid="B4E328E8-6D7B-4EE8-AE90-9B88F69D4545" type="Standard"/>

        <IKChain Name="IK_MainHandle">

            <Start>Rotation_Base</Start>

            <End>Pivot</End>

            <TranslationSpeed>0.4</TranslationSpeed>

            <RotationSpeed>3</RotationSpeed>

        </IKChain>

        <IKChain Name="IK_SecondaryHandle">

            <Start>Pivot</Start>

            <End>Contact</End>

            <TranslationSpeed>0.4</TranslationSpeed>

            <RotationSpeed>30</RotationSpeed>

        </IKChain>

        <IKChain Name="IK_WheelsGroundLock">

            <Start>SliderTop</Start>

            <End>GroundEmpty</End>

            <TranslationSpeed>10</TranslationSpeed>

            <RotationSpeed>90</RotationSpeed>

        </IKChain>

        <IKConstraint>

            <Node>Rotation_Base</Node>

            <Heading/>

        </IKConstraint>

        <IKConstraint>

            <Node>EmptyPitch</Node>

            <Bank min="-12.6" max="9.3"/>

        </IKConstraint>

        <IKConstraint>

            <Node>Empty01</Node>

            <X min="0.65" max="6.5"/>

        </IKConstraint>

        <IKConstraint>

            <Node>Empty02</Node>

            <X min="0.65" max="6.50"/>

        </IKConstraint>

        <IKConstraint>

            <Node>Pivot</Node>

            <Heading/>

        </IKConstraint>

        <IKConstraint>

            <Node>SliderTop</Node>

            <Y min="1.90276" max="1.90276"/>

        </IKConstraint>

        <IKConstraint>

            <Node>GroundEmpty</Node>

            <Y min="-1.90276" max="-1.90276"/>

            <X min="-10.0" max="20.0"/>

        </IKConstraint>

        <Behaviors>

            <Include ModelBehaviorFile="Asobo\Misc\SimObjects.xml"/>

            <Component ID="Hood">

                <UseTemplate Name="ASOBO_Jetway_Hood_Left_Bend">

                    <ANIM_NAME>Link_Bend_L</ANIM_NAME>

                    <PERCENT_PER_SECOND>50</PERCENT_PER_SECOND>

                </UseTemplate>

                <UseTemplate Name="ASOBO_Jetway_Hood_Left_Deployment">

                    <ANIM_NAME>Link_Deployment_L</ANIM_NAME>

                    <DEGREE_PER_SECOND>20</DEGREE_PER_SECOND>

                    <MIN_ANGLE>0</MIN_ANGLE>

                    <MAX_ANGLE>45</MAX_ANGLE>

                </UseTemplate>

                <UseTemplate Name="ASOBO_Jetway_Hood_Right_Bend">

                    <ANIM_NAME>Link_Bend_R</ANIM_NAME>

                    <PERCENT_PER_SECOND>50</PERCENT_PER_SECOND>

                </UseTemplate>

                <UseTemplate Name="ASOBO_Jetway_Hood_Right_Deployment">

                    <ANIM_NAME>Link_Deployment_R</ANIM_NAME>

                    <DEGREE_PER_SECOND>20</DEGREE_PER_SECOND>

                    <MIN_ANGLE>0</MIN_ANGLE>

                    <MAX_ANGLE>45</MAX_ANGLE>

                </UseTemplate>

                <UseTemplate Name="ASOBO_Jetway_Hood_Top_Horizontal">

                    <ANIM_NAME>Link_Horizontal_Top</ANIM_NAME>

                    <PERCENT_PER_SECOND>100</PERCENT_PER_SECOND>

                </UseTemplate>

                <UseTemplate Name="ASOBO_Jetway_Hood_Top_Vertical">

                    <ANIM_NAME>Link_Vertical_Top</ANIM_NAME>

                    <PERCENT_PER_SECOND>100</PERCENT_PER_SECOND>

                </UseTemplate>

                <UseTemplate Name="ASOBO_Jetway_Wheel_Roll">

                    <ANIM_NAME>Wheel_Rotation</ANIM_NAME>

                    <WHEEL_RADIUS>0.182924</WHEEL_RADIUS>

                </UseTemplate>

                <UseTemplate Name="ASOBO_Jetway_Wheel_Orientation">

                    <ANIM_NAME>Wheel_Orientation</ANIM_NAME>

                    <MIN_ANGLE>-90</MIN_ANGLE>

                    <MAX_ANGLE>90</MAX_ANGLE>

                    <MIN_TO_MAX>1</MIN_TO_MAX>

                    <SPEED>30</SPEED>

                    <SMOOTH_TIME_FACTOR>0.3</SMOOTH_TIME_FACTOR>

                </UseTemplate>

            </Component>

        </Behaviors>

    </ModelInfo>
 
Last edited:
Thank you very much, it is moving now.

But I am having a new issue, it tries to connect and then it goes back to the original position, and tries to connect again multiple times. It eventually connects, but every time I request the jetways it has to try to connect multiple times:


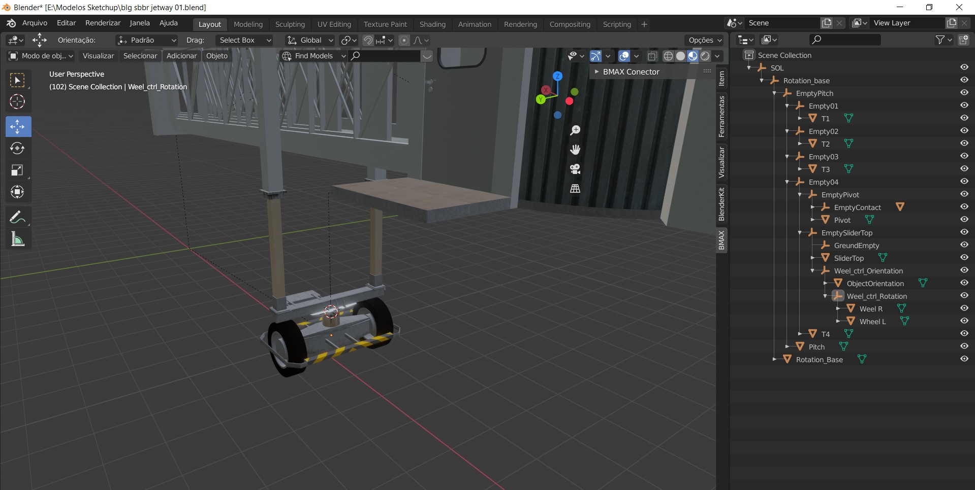
@obiwan023 Add an underscore to Rotation_Base name in the blend file. The IK Constraint in the xml shows the underscore and the blend file does not.
 
Thank you very much, it is moving now.

But I am having a new issue, it tries to connect and then it goes back to the original position, and tries to connect again multiple times. It eventually connects, but every time I request the jetways it has to try to connect multiple times:

Anyone who can help me with this? The jetway keeps trying to connect but it retries multiple times?
 
Anyone who can help me with this? The jetway keeps trying to connect but it retries multiple times?
I noticed in the xml that the line <UseTemplate Name="ASOBO_Jetway_Hood_Top_Horizontal"> and also Vertical are set to 100 percent per second speed. The default is 50% I believe. The wheel radius looks quite small at 0.18, it might be fine though. Mine are set to around 0.45-0.5. The model itself looks fine, I think the problem is somewhere within the xml. Try resetting the values with the default jetway and see if that fixes it, and then adjust things one at a time from there.
 
hello guys!

I'm doing the whole procedure according to the tutorial, but after adding the IKConstraint and the Behaviors, I try to export the GLTF again for it to assume the new information and I get this error!

this is the project structure in my blender

Screenshot_4.jpg
 

Attachments

  • Screenshot_3.jpg
    Screenshot_3.jpg
    248.1 KB · Views: 364
hello guys!

I'm doing the whole procedure according to the tutorial, but after adding the IKConstraint and the Behaviors, I try to export the GLTF again for it to assume the new information and I get this error!

this is the project structure in my blender

View attachment 80566

Can you get a screenshot of your export screen and its configuration?
 
the first export works fine, but when I include the information in the XML and try to export the GLTF again for it to assume the error occurs!
 

Attachments

  • Screenshot_5.jpg
    Screenshot_5.jpg
    163.8 KB · Views: 298
There might be something wrong in the xml. Can you share the file?
<?xml version="1.0" encoding="utf-8" ?>



<ModelInfo version="1.1"guid="{f5d05f83-d9b2-496c-159e-63a2e24b21eb}">


<Animation guid="f993fae1-e8b1-47b5-940d-5cb1b624f0cc" name="Link_Deployment_L" type="Standard"/>

<Animation guid="b09319d2-ec96-445e-9395-ea6ef3182542" name="Link_Deployment_R" type="Standard"/>

<Animation guid="6AE01FE9-9BFD-4234-9932-36D4B8D65B5F" name="Link_Bend_L" type="Standard"/>

<Animation guid="D06BC1D3-4F30-4E0F-90E0-32199272D27B" name="Link_Bend_R" type="Standard"/>

<Animation guid="344B7B33-23CA-4A80-8C2A-9303E2F08189" name="Link_Horizontal_Top" type="Standard"/>

<Animation guid="335BBE27-3C59-4D0D-B6E0-9B793BA03387" name="Link_Vertical_Top" type="Standard"/>

<Animation guid="3510798D-EE26-4264-A532-0E81959618BB" name="Wheel_Rotation" type="Standard"/>

<Animation guid="B4E328E8-6D7B-4EE8-AE90-9B88F69D4545" name="Wheel_Orientation" type="Standard"/>


<IKConstraint>
<Node>Rotation_Base<>
<Heading/>
</IKConstraint>
<IKConstraint>

<Node>EmptyPitch</Node>
<Bank min="-12,6" max="9,3"/>
</IKConstraint>

<IKConstraint>
<Node>Empty01</Node>
<X min="1,00" max="8,21 "/>
</IKConstraint>

<IKConstraint>
<Node>Empty02</Node>
<X min="1,00" max="8,98"/>
</IKConstraint>

<IKConstraint>
<Node>Empty03</Node>
<X min="1,00" max="10,21 "/>
</IKConstraint>

<IKConstraint>
<Node>Empty04</Node>
<X min="1,00" max="11,30"/>
</IKConstraint>

<IKConstraint>
<Node>EmptyPivot</Node>
<Heading/>
</IKConstraint>

<IKConstraint>
<Node>EmptySliderTop</Node>
<Y min="4,79" max="6,70"/>
</IKConstraint>

<IKConstraint>
<Node>GroundEmpty</Node>
<Y min="-4,70" max="-4,70"/>
<X min="-10.0" max="20.0"/>
</IKConstraint>

<Behaviors>
<Include ModelBehaviorFile="Asobo\Misc\SimObjects.xml"/>

<Component ID="Hood">
<UseTemplate Name="ASOBO_Jetway_Hood_Left_Bend">
<ANIM_NAME>Link_Bend_L</ANIM_NAME>
<PERCENT_PER_SECOND>50</PERCENT_PER_SECOND> <!-- Speed of the animation -->
</UseTemplate>
<UseTemplate Name="ASOBO_Jetway_Hood_Left_Deployment">
<ANIM_NAME>Link_Deployment_L</ANIM_NAME>
<DEGREE_PER_SECOND>20</DEGREE_PER_SECOND>
<MIN_ANGLE>0</MIN_ANGLE>
<MAX_ANGLE>45</MAX_ANGLE>
</UseTemplate>
<UseTemplate Name="ASOBO_Jetway_Hood_Right_Bend">
<ANIM_NAME>Link_Bend_R</ANIM_NAME>
<PERCENT_PER_SECOND>50</PERCENT_PER_SECOND> <!-- Speed of the animation -->
</UseTemplate>
<UseTemplate Name="ASOBO_Jetway_Hood_Right_Deployment">
<ANIM_NAME>Link_Deployment_R</ANIM_NAME>
<DEGREE_PER_SECOND>20</DEGREE_PER_SECOND>
<MIN_ANGLE>0</MIN_ANGLE>
<MAX_ANGLE>45</MAX_ANGLE>
</UseTemplate>
<UseTemplate Name="ASOBO_Jetway_Hood_Top_Horizontal">
<ANIM_NAME>Link_Horizontal_Top</ANIM_NAME>
<PERCENT_PER_SECOND>100</PERCENT_PER_SECOND> <!-- Speed of the animation -->
</UseTemplate>
<UseTemplate Name="ASOBO_Jetway_Hood_Top_Vertical">
<ANIM_NAME>Link_Vertical_Top</ANIM_NAME>
<PERCENT_PER_SECOND>100</PERCENT_PER_SECOND> <!-- Speed of the animation -->
</UseTemplate>

<UseTemplate Name="ASOBO_Jetway_Wheel_Roll">
<ANIM_NAME>Wheel_Rotation</ANIM_NAME>
<WHEEL_RADIUS>0.61</WHEEL_RADIUS>
</UseTemplate>
<UseTemplate Name="ASOBO_Jetway_Wheel_Orientation">
<ANIM_NAME>Wheel_Orientation</ANIM_NAME>
<MIN_ANGLE>-90</MIN_ANGLE>
<MAX_ANGLE>90</MAX_ANGLE>
<MIN_TO_MAX>1</MIN_TO_MAX> <!-- 1 if the anim starts at min and ends at max -->
<SPEED>30</SPEED> <!-- degrees per sec -->
<SMOOTH_TIME_FACTOR>0.3</SMOOTH_TIME_FACTOR>
</UseTemplate>
</Component>

</Behaviors>
</ModelInfo>
 
There might be something wrong in the xml. Can you share the file?
I revised the XML again and got this error in the first IKConstraint I had not closed the NODE

now there was no error

tks man



<IKConstraint>
<Node>Rotation_Base<>
<Heading/>
</IKConstraint>
<IKConstraint>
 
Hi everybody.

I'm still fighting with my jetway. I was finally able to import it and it works. However it has 2 issue:

1. it extends on position but does not lift to door height
2. The extension does it with a snap forward and then continues smoothly.

Do you have any idea why?
Thank you

Plane door is not aligned with the jetway. I tried to move the plane to the right place, nothing changes, so it doesn't seem to be the cause.


<?xml version="1.0" encoding="utf-8" ?>
<ModelInfo version="1.1" guid="{2e944da4-5574-46e4-c67b-549fac4026aa}">

<LODS>
<LOD MinSize="20" ModelFile="Jetway_LIMJ_A.gltf"/>
<!-- <LOD MinSize="10" ModelFile="Jetway_LOD01.gltf"/> -->
<!-- <LOD MinSize="5" ModelFile="Jetway_LOD02.gltf"/> -->
<!-- <LOD MinSize="2" ModelFile="Jetway_LOD03.gltf"/> -->
<!-- <LOD MinSize="1" ModelFile="Jetway_LOD04.gltf"/> -->
</LODS>

<Animation name="Link_Deployment_L" guid="f993fae1-e8b1-47b5-940d-5cb1b624f0cc" type="Standard"/>
<Animation name="Link_Deployment_R" guid="b09319d2-ec96-445e-9395-ea6ef3182542" type="Standard"/>
<Animation name="Link_Bend_L" guid="6AE01FE9-9BFD-4234-9932-36D4B8D65B5F" type="Standard"/>
<Animation name="Link_Bend_R" guid="D06BC1D3-4F30-4E0F-90E0-32199272D27B" type="Standard"/>
<Animation name="Link_Horizontal_Top" guid="344B7B33-23CA-4A80-8C2A-9303E2F08189" type="Standard"/>
<Animation name="Link_Vertical_Top" guid="335BBE27-3C59-4D0D-B6E0-9B793BA03387" type="Standard"/>
<Animation name="Wheel_Rotation" guid="3510798D-EE26-4264-A532-0E81959618BB" type="Standard"/>
<Animation name="Wheel_Orientation" guid="B4E328E8-6D7B-4EE8-AE90-9B88F69D4545" type="Standard"/>

<IKChain Name="IK_MainHandle">
<Start>Pitch_Base</Start>
<End>Pivot</End>
<TranslationSpeed>0.4</TranslationSpeed> <!-- Meters per second for each Node compared to its parent -->
<RotationSpeed>0</RotationSpeed> <!-- Degrees per second for each Node compared to its parent --> <!-- 30 -->
</IKChain>

<IKChain Name="IK_SecondaryHandle">
<Start>Testa</Start>
<End>Contact</End>
<TranslationSpeed>0.4</TranslationSpeed>
<RotationSpeed>0</RotationSpeed> <!-- 30 -->
</IKChain>

<IKChain Name="IK_WheelsGroundLock">
<Start>Sollevatore</Start>
<End>Ground_Lock</End>
<TranslationSpeed>10</TranslationSpeed>
<RotationSpeed>0</RotationSpeed> <!-- 30 -->
</IKChain>

<!-- Blender X = FS X = Pitch -->
<!-- Blender Z = FS Y = Heading -->
<!-- Blender Y = FS Z = Bank -->

<IKConstraint>
<Node>Pitch_Base</Node>
<Pitch min="0" max="-13"/> <!-- <Bank min="0" max="-13"/> -->
<Heading min="-0.01" max="0.01"/>
</IKConstraint>
<IKConstraint>
<Node>Estensore_1</Node>
</IKConstraint>
<IKConstraint>
<Node>Estensore_2</Node>
</IKConstraint>
<IKConstraint>
<Node>Estensore_3</Node>
</IKConstraint>
<IKConstraint>
<Node>Estensore_4</Node>
<X min="2.2" max="8.0"/> <!-- <X min="2.41471" max="7.5"/> -->
</IKConstraint>

<IKConstraint>
<Node>Pivot</Node>
</IKConstraint>
<IKConstraint>
<Node>Testa</Node>
<Heading min="-0.01" max="0.01"/>
<!-- <Z min="-1.0" max="2.0"/> -->
</IKConstraint>

<IKConstraint>
<Node>Sollevatore</Node>
<!-- <Y min="5.64057" max="5.64057"/> -->
</IKConstraint>
<IKConstraint>
<Node>Pistoni</Node>
<!-- <Y min="5.64057" max="5.64057"/> -->
<Bank min="-10" max="10"/>
</IKConstraint>
<IKConstraint>
<Node>Ground_Lock</Node>
<Bank min="10" max="-10"/>
<!-- <X min="0" max="0"/> -->
<!-- <Y min="-5.64057" max="-5.64057"/> -->
</IKConstraint>

<Behaviors>
<Include ModelBehaviorFile="Asobo\Misc\SimObjects.xml"/>

<Component ID="Hood">
<UseTemplate Name="ASOBO_Jetway_Hood_Left_Bend">
<ANIM_NAME>Link_Bend_L</ANIM_NAME>
<PERCENT_PER_SECOND>50</PERCENT_PER_SECOND> <!-- Speed of the animation -->
</UseTemplate>
<UseTemplate Name="ASOBO_Jetway_Hood_Left_Deployment">
<ANIM_NAME>Link_Deployment_L</ANIM_NAME>
<DEGREE_PER_SECOND>20</DEGREE_PER_SECOND>
<MIN_ANGLE>0</MIN_ANGLE>
<MAX_ANGLE>45</MAX_ANGLE>
</UseTemplate>
<UseTemplate Name="ASOBO_Jetway_Hood_Right_Bend">
<ANIM_NAME>Link_Bend_R</ANIM_NAME>
<PERCENT_PER_SECOND>50</PERCENT_PER_SECOND> <!-- Speed of the animation -->
</UseTemplate>
<UseTemplate Name="ASOBO_Jetway_Hood_Right_Deployment">
<ANIM_NAME>Link_Deployment_R</ANIM_NAME>
<DEGREE_PER_SECOND>20</DEGREE_PER_SECOND>
<MIN_ANGLE>0</MIN_ANGLE>
<MAX_ANGLE>45</MAX_ANGLE>
</UseTemplate>
<UseTemplate Name="ASOBO_Jetway_Hood_Top_Horizontal">
<ANIM_NAME>Link_Horizontal_Top</ANIM_NAME>
<PERCENT_PER_SECOND>50</PERCENT_PER_SECOND> <!-- Speed of the animation -->
</UseTemplate>
<UseTemplate Name="ASOBO_Jetway_Hood_Top_Vertical">
<ANIM_NAME>Link_Vertical_Top</ANIM_NAME>
<PERCENT_PER_SECOND>50</PERCENT_PER_SECOND> <!-- Speed of the animation -->
</UseTemplate>
</Component>

</Behaviors>
</ModelInfo>


1648123834194.png
 
Did something change on the process to import the SImObject to the sim? I don't get any compile errors when I build the package and it reads "4 Asset Groups Registered" which is the correct number including the jetway SimObject. However, the jetway is not in the list for SimObjects and there is no SimObect folder in the built package.
 
Back
Top