- Messages
- 57
- Country

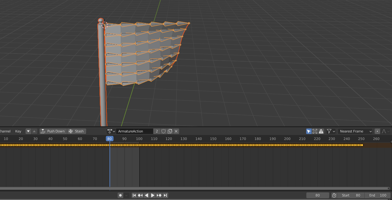
When's that tutorial coming out? I've spent the whole afternoon trying to achieve this. However, my bones always fail to track to the simulated cloth.I'm in the making of a tutorial for a flag in msfs2020, but I have this weird distortion in msfs2020
Can someone help me?
in blender, all it's ok and the animation works very well
I checked for the location and rotation and position, (CTRL A, all transforms)
I tested with apply and no-apply of modifiers also
Ok just checked and the problem occurs only if I choose a custom start and custom end in blender in Action editor:
View attachment 69679



