- Messages
- 6,508
- Country

It might also be possible to attach a visual FX to be seen at great distances.
Any other question that is not specific to an aspect of development or tool can be posted in the General chat forum.
By following these guidelines we make sure that the forums remain easy to read for everybody and also that the right people can find your post to answer it.


Okay, and a concrete solution looks like?It might also be possible to attach a visual FX to be seen at great distances.
The problem with beacons is the emissive material. A huge emissive-assigned object can be seen at night for thousands of meters. A object can have a huge face that has a mostly transparent texture, and the emission can be seen for a far distance. If you could increase the mapping of the texture over the huge face by distance, then it could be seen for thousands of meters.

That roughly coincides with my expectations and experiences with the 3-D lights for the P3D. There the largest light with LOD_05 is 10m meters tall. So that the light does not sink into the ground, it could be held a little above the ground according to its dimensions (raise?):
View attachment 66932
![]()
As I understood and saw, objects in MSFS no longer pop up. The models are faded! This creates a smooth transition between the various LOD models. I last saw this on a windsock I had developed. The fades 3 previously defined animations.
The possibility of objects popping up is of little consequence when the model is enlarged linearly: they are loaded one after the other. At the moment I'm distracted with another project, but on the side I try something with the 3-D lights every now and then. Maybe there is a solution from the developer in the meantime, then you don't need your own solution![]()
It might also be possible to attach a visual FX to be seen at great distances.
Okay, and a concrete solution looks like?



Or there are good reasons why one does not provide information. Some techniques are so special that for various reasons you don't want to share them with others. In Aerosoft's North Sea add-on there is actually a rotating beacon light that has a very long range. It would be easy to put this "light technique" in another object and then publish it here as a resource. My point of view is that the Asobo Beacon light I use at the tower of Essen/Mülheim Airport serves its purpose. It is also relatively easy to attach the Asobo Beacon light to another object.Most of the FS Dev Community is not ready / willing / able to allocate most / all of their budget to 3DSMAX, so XML is our 'friend'.

Well that is one way to sell an addon of ocean and oil rigs.Or there are good reasons why one does not provide information. Some techniques are so special that for various reasons you don't want to share them with others. In Aerosoft's North Sea add-on there is actually a rotating beacon light that has a very long range.

Actually I just wanted to say that something like a rotating beacon light already exists and you just have to do the work to figure out how it works. Assuming you have enough time to do it.Well that is one way to sell an addon of ocean and oil rigs.
So there already is an excellently modelled rotating beacon, a copy of which a person could purchase, study and in due course of pursuing his hobby, subsequently release personal developments of to the community, based on his past education, because the idea that Aerosoft would withhold small little functional details of the sim, like how to turn on a light switch, or make a light shine brighter, as a commercial "feature," is enough incentive in Itself. We pay theses developers to develop, to take us to virtual Antarctica, but instead they covet techniques to make the sim function the way it should, they make us buy an oil field, so our airports work properly.


Yes, it is possible to add the Asobo Beacon light to your 3D model and presumably you can limit the distance with an appropriate LOD model.A second option is, Would it be possible to place asobos beacon in the scenery and modify its “LOD” range so it doesn’t “activate“ until a specific distance is achieved? Not sure if this is even possible.
<!--SceneryObject name: mh_flughafen_tower -->
<SceneryObject parentGroupID="8" groupIndex="18" lat="51.40647299999826" lon="6.93854500000000" alt="0.00000000000000" pitch="0.000041" bank="-0.000041" heading="135.000000" imageComplexity="VERY_SPARSE" altitudeIsAgl="TRUE" snapToGround="TRUE" snapToNormal="FALSE">
<LibraryObject name="{59589256-FB71-4D94-99D8-953DC12312BE}" scale="1.000000"/>
<AttachedObject attachpointName="attachpoint_beacon" instanceId="{42910FFC-EEF5-43B1-A0F6-AEB885F7B95A}" pitch="0.000000" bank="0.000000" heading="0.000000">
<Beacon type="CIVILIAN" baseType="AIRPORT"/>
</AttachedObject>
</SceneryObject>

Yes, it is possible to add the Asobo Beacon light to your 3D model and presumably you can limit the distance with an appropriate LOD model.
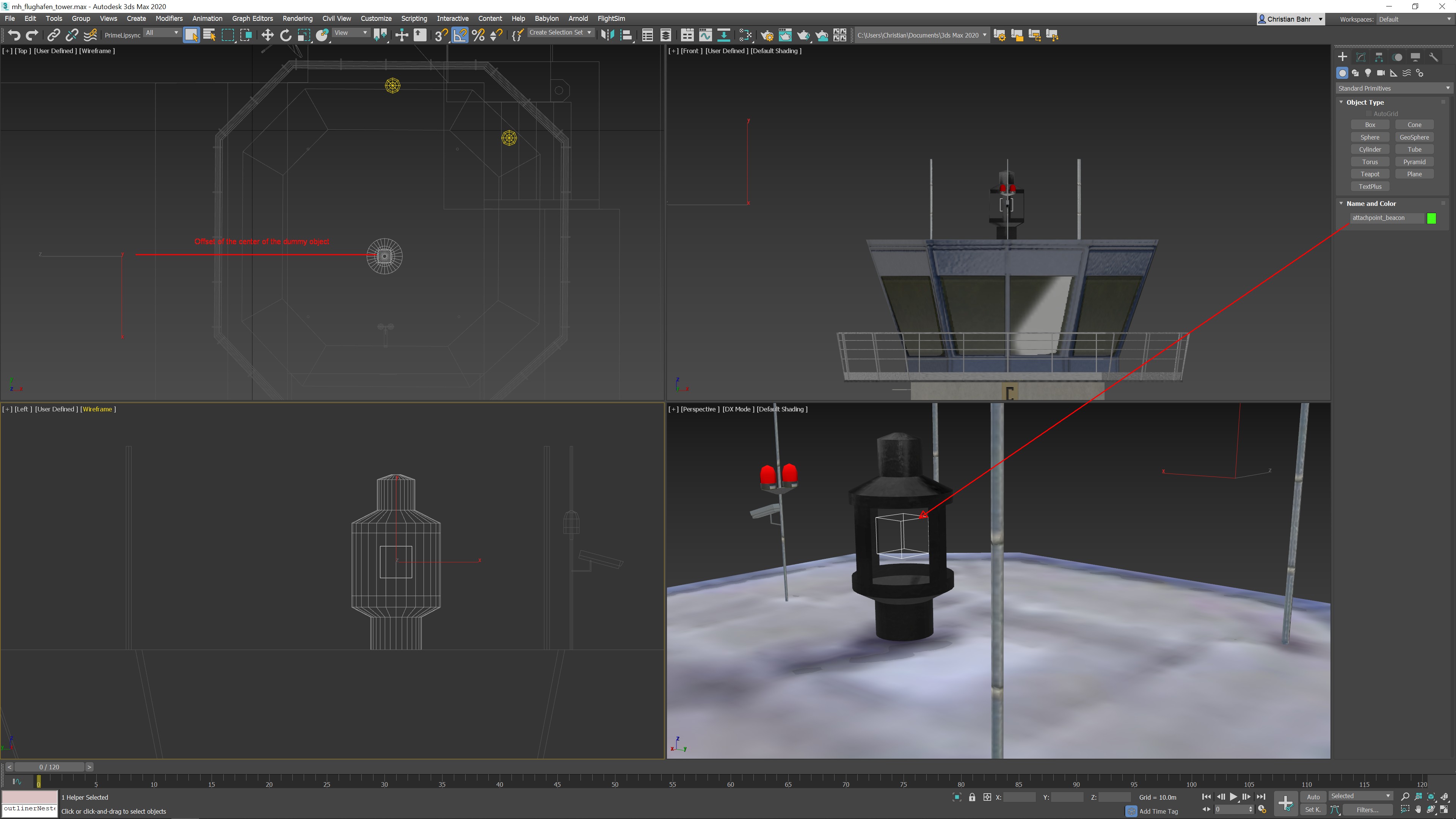
In your 3D software you create a dummy object in your model, which I call attachpoint_beacon. However, there is an offset of several meters, so I had to move the dummy's reference point:
View attachment 88930
The code for placing the tower looks like this:
Code:<!--SceneryObject name: mh_flughafen_tower --> <SceneryObject parentGroupID="8" groupIndex="18" lat="51.40647299999826" lon="6.93854500000000" alt="0.00000000000000" pitch="0.000041" bank="-0.000041" heading="135.000000" imageComplexity="VERY_SPARSE" altitudeIsAgl="TRUE" snapToGround="TRUE" snapToNormal="FALSE"> <LibraryObject name="{59589256-FB71-4D94-99D8-953DC12312BE}" scale="1.000000"/> <AttachedObject attachpointName="attachpoint_beacon" instanceId="{42910FFC-EEF5-43B1-A0F6-AEB885F7B95A}" pitch="0.000000" bank="0.000000" heading="0.000000"> <Beacon type="CIVILIAN" baseType="AIRPORT"/> </AttachedObject> </SceneryObject>
In case you want to preview the Asobo light. The EDLE Tower with Asobo Beacon light is already installed in the Essen/Mülheim Airport (EDLE) scenery.
Hope it helps ...![]()


To 3: The topic is too complex to discuss here in this article, which is about a rotating beacon light.
To 2: That will definitely work. To do this, you would have to create your object as SimObjects, each with different visibility conditions.
To 1: Export your GLTF file once with the beacon light and once without the beacon light, so that you have two GLTF models. Then you create your Simobjects with different visibility conditions


I've read through a bit of this thread a few times over the past year but I'm still a little confused. With default scenery is there a way to attach a beacon to anything other than the default beacon tower?
I'm looking to work within the default scenery and attach a beacon to a short tower, pole, or rooftop.